近日,betway88西汉姆联宋玉君教授课题组开发了一种高通量的单细胞微流控芯片,并结合载酶金属有机框架,用于实时无损监测单细胞内外的代谢物浓度。同时基于癌细胞特有的有氧糖酵解代谢特性,该平台实现了高效的癌细胞识别及其远端成瘤能力评估。
超过90%的癌症相关死亡是由肿瘤转移引起的。转移是一个复杂的过程,包括原发肿瘤细胞的脱落、內渗进入循环系统、在循环系统中迁移、外渗到靶器官以及定植形成微转移。事实上,只有<0.1%的循环肿瘤细胞最终定殖成功。研究表明,癌细胞的“瓦博格效应”在肿瘤的定殖中起着关键作用,因为癌细胞分泌的大量乳酸有助于免疫逃避、细胞迁移和血管形成等,从而促进继发性肿瘤的发展。因此,在单细胞层面实现癌细胞的“糖代谢”特征分析,对于评估癌细胞远端成瘤能力具有重要意义。

图1 基于微流控芯片的单细胞乳酸代谢分析
为此,研究团队设计了一种阵列微流控芯片,实现了>99%的单细胞捕获效率,并借助氟化液构建了无交叉污染的单细胞微环境,用于模拟外渗过程中的肿瘤微环境。进一步利用负载葡萄糖氧化酶或乳酸氧化酶的金属有机框架及相应荧光探针,实现了细胞内、外代谢物浓度的半定量可视化分析,进而评估单细胞成瘤能力。

图2 微流控芯片上单细胞微环境的构建
基于该平台,研究团队分析了正常乳腺上皮细胞MCF-10A,弱转移能力的乳腺癌细胞MCF-7,强转移能力的乳腺癌细胞MDA-MB-231,以及乳酸抑制药物处理过的乳腺癌细胞的“糖代谢”特征。芯片上的大规模统计分析结果与小鼠尾静脉转移瘤模型一致,验证了该平台用于癌细胞代谢分析及成瘤能力评估的可行性。

图3 不同细胞成瘤能力的分析
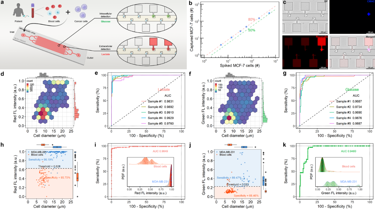
此外,该平台可直接用于捕获分析未经处理的全血样本中的循环肿瘤细胞,肿瘤细胞的捕获率可达80%以上,根据单细胞“糖代谢”特征检测肿瘤细胞的灵敏度高达95%以上,具有较高的临床应用潜力。

图4 全血样本中癌细胞的检测分析
总之,该高通量微流控平台在单细胞无损检测和长期监测方面具有巨大潜力。不仅可以用于临床稀有细胞的代谢分析,还可以实现单细胞层面的药效评估,对于精准医疗和液体活检具有重要启发。该论文的通讯作者为betway88西汉姆联的宋玉君教授。betway88西汉姆联副研究员高彦峰、南京理工大学讲师王燕萍和南京市第一医院医学检验科主任何帮顺为本论文的共同第一作者。该工作得到了国家自然科学基金、国家重点研发计划、江苏省自然科学基金等项目的资助。相关成果以“An Enzyme-Loaded Metal–Organic Framework-Assisted Microfluidic Platform Enables Single-Cell Metabolite Analysis”为题发表在《Angewandte Chemie International Edition》期刊上(DOI: 10.1002/anie.202302000)。
(宋玉君教授课题组供稿)


