研究背景
电刺激已经临床应用于治疗帕金森、癫痫、抑郁症等神经疾病。研究表明电刺激还可以用于调节疼痛、脑认知和视觉等生理功能和治疗神经损伤、中风和多发性硬化等神经肌肉疾病。为了提供有效的体内电刺激,植入式能源供给器件必不可少。理想的植入式能源供给器件应具有高能量密度、小植入体积、低感染风险和无经皮导线。然而,目前植入式锂电池采用有毒电解质面临安全问题,严格封装导致体积大,无法原位植入,通过经皮导线连接可能造成感染和设备故障。植入式能量转换器件的能量转换效率较低,无法满足要求。
成果简介
近日,betway88西汉姆联张晔课题组开发设计了一种可在体内工作的植入式锌氧气电池,电池表现出优异的电化学性能和生物安全性,可以原位集成在神经导管上,通过电刺激促进施旺细胞的增殖和神经营养因子的释放,促进长节段受损神经的再生。

图1 植入式锌氧气电池的结构
植入式锌氧气电池的结构与性能
锌氧气电池的结构如图1所示,正极是碳纳米管/铂复合薄膜,负极是锌丝。正负极固定在管状的取向聚乳酸-羟基乙酸共聚物(PLGA)膜上,外层包裹多孔PLGA薄膜以提供力学支撑。锌氧气电池利用体液作为电解液,利用体内的氧气实现放电。放电过程中,锌被氧化失去电子,氧气在正极被还原。电池正负极的总体积仅为0.86 mm3。植入体内后,锌氧气电池的峰值功率密度和放电比容量分别达到了95 mW·g–1和655 mAh·g–1,体积能量密度达到了231.4 mWh·cm–3,远远超过目前报道的植入式能源器件(图2)。

图2 植入式锌氧气电池的电化学性能
植入式锌氧气电池用于长节段周围神经修复
长节段周围神经损伤的治疗是全球性的医学挑战,引起患者的多种感觉和运动功能障碍。自体移植是临床上治疗周围神经损伤的“金标准”,但面临着供体神经来源有限的问题。研究人员发现基于锌氧气电池的神经导管可以提供原位电刺激,抑制背根神经节的过度兴奋,促进施旺细胞释放神经营养因子,支持再生轴突髓鞘形成,促进受损神经修复。
研究人员在SD大鼠的坐骨神经处构建了1.0 cm的长节段周围神经损伤模型。得益于锌氧气电池的高体积能量密度,电池可以原位集成在神经导管上,植入大鼠受损的坐骨神经处提供电刺激。动物实验表明,基于锌氧气电池的电刺激神经导管促进了坐骨神经中雪旺细胞的增殖和髓鞘形成,神经束数量更多且结构更完整,腓肠肌肌纤维面积更大,复合动作电位传导延迟更低,振幅更高,修复效果明显优于无电刺激的普通导管组,与自体移植组效果相当(图3),而没有自体移植的问题和风险。

图3植入式锌氧气电池促进受损坐骨神经再生
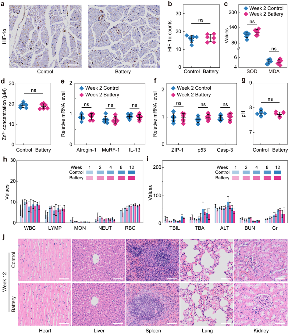
此外,该工作详细研究了锌氧气电池导管在动物体内的生物安全性。植入周期内大鼠的血液、肌肉组织、神经组织的生化指标和主要脏器的切片表明,植入的锌氧气电池导管没有引起动物的炎症反应,放电过程没有造成动物组织的缺氧,也没有对动物造成毒害,证明了其良好的生物安全性(图4)。

图4植入式锌氧气电池的生物安全性
结论展望
该工作首次提出了一种可用于原位神经电刺激的锌氧气电池,该电池具有优异的体内电化学性能和生物安全性,并可以集成在神经导管上,为神经再生提供了一种新的、有效的治疗方法。除了用作神经电刺激,锌氧气电池还有望为其他植入式医疗设备提供能源。
betway88西汉姆联博士生李录河、南京中医药大学李丹为论文共同第一作者,betway88西汉姆联张晔和中国科学经理春应用化学研究所丁建勋为论文通讯作者,betway88西汉姆联是该论文的第一单位。研究工作受到国家科技部重点研发计划,国家自然科学基金、江苏省自然科学基金、江苏省 “双创团队”项目等基金的支持。相关工作以“Implantable Zinc-Oxygen Battery For In Situ Electrical Stimulation-Promoted Neural Regeneration”为题发表在Advanced Materials。


