研究背景
全球范围内妊娠疾病的发病率和患病率令人担忧,每年全球有超过20,000,000例高风险妊娠和2,600,000例胎儿死亡。其中,宫内缺氧、宫内感染和母婴血型不容的发生率分别为38.5%、10%和25%。这些疾病可以通过分析羊水中生化物质的异常提前预警。例如,羊水中乳酸和氢离子增加与宫内缺氧密切相关,宫内感染往往伴随着羊水葡萄糖浓度降低。如果在妊娠期可以对羊水中的生化物质进行实时监测,就有可能在这些疾病发生初期及时干预,提升母胎安全。
然而,在胎儿发育过程中,羊膜起着保护作用,其厚度仅为 20–50 μm,当被检测设备持续穿透时,容易发生破裂。与其他组织相比,羊膜含有较少的免疫细胞和修复因子,再生能力较差。在动态变形过程中,~0.28 N 的力就会导致羊膜破裂。而且,变形产生的应力会诱导基质金属蛋白酶增加和细胞外基质降解,进而加剧羊膜破裂,导致羊水感染、胎儿流产。因此,目前还没有方法可以实现妊娠期间羊水生化动力学的实时监测。
成果简介
近日,betway88西汉姆联张晔课题组开发设计了一种界面稳定的纤维传感器,用于实时监测妊娠期羊水中的生化动力学。通过开发生物界面匹配的高分子凝胶涂层,该传感器可以实现与羊膜组织快速黏附、促羊膜再生和植入周期均匀的应力分布,维持羊水稳定。传感器表现出优异的响应性能和高生物相容性,当妊娠期突发疾病时,传感器实时监测到羊水中的生化异常并发出预警,极大改善了胎儿的存活率和发育状况。该方法对于妊娠疾病的早期预警和改善胎儿的存活率和发育方面具有重要价值。

图1 纤维传感器的示意图
纤维传感器由多信号响应纤维芯和高分子凝胶壳组成。通过在碳纳米管纤维电极上沉积功能材料制备响应纤维,监测不同信号的纤维被进一步加捻构成多信号响应纤维芯。高分子凝胶是通过将Ⅰ型胶原蛋白负载到丝素蛋白上制备的,然后涂覆在纤维芯上以获得纤维传感器。植入后的纤维传感器在形态上类似于皮肤表面的毛发(图1)。

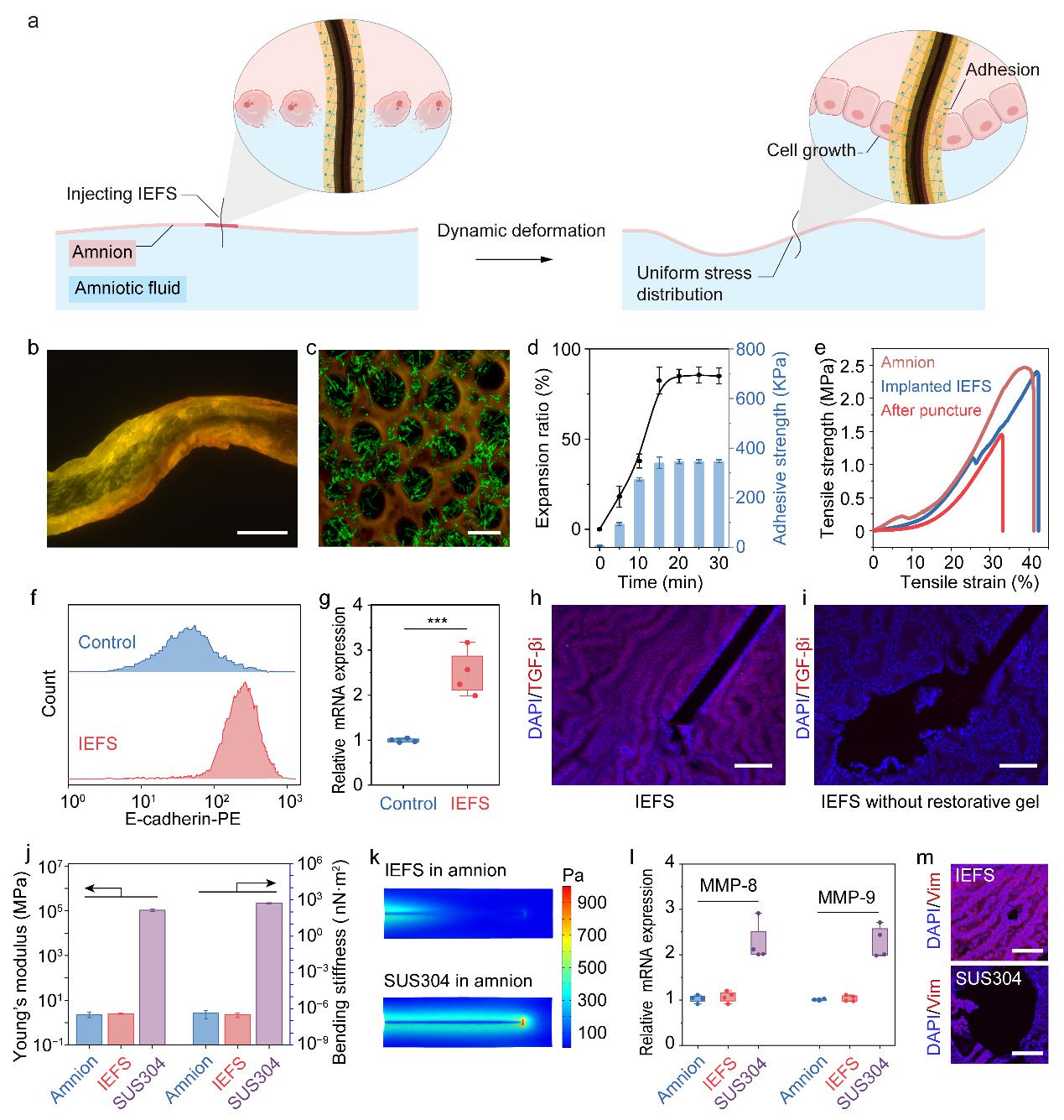
图2 纤维传感器形成稳定的器件-组织界面
纤维传感器植入后,高分子凝胶在15分钟内膨胀并封闭伤口,然后紧密贴合在羊膜上。随后通过释放凝胶中的Ⅰ型胶原蛋白促进羊膜上皮细胞向修复性羊膜间质细胞转化。羊膜间质细胞通过分泌转化生长因子-β诱导蛋白ig-h3(TGF-βi),来重塑羊膜周围的环境,促进伤口愈合。作为羊膜完整性的有力证据,传感器植入后,促炎细胞因子白细胞介素-6(IL-6)、IL-1β以及羊水的菌落培养和空白对照组无统计学差异。在整个植入期间,传感器与羊膜的力学性能相匹配,作为局部应力的指标,基质金属蛋白酶-8(MMP-8)和MMP-9的表达和空白对照组一致,且羊膜没有产生额外的破裂(图2)。

图3 纤维传感器的生物相容性
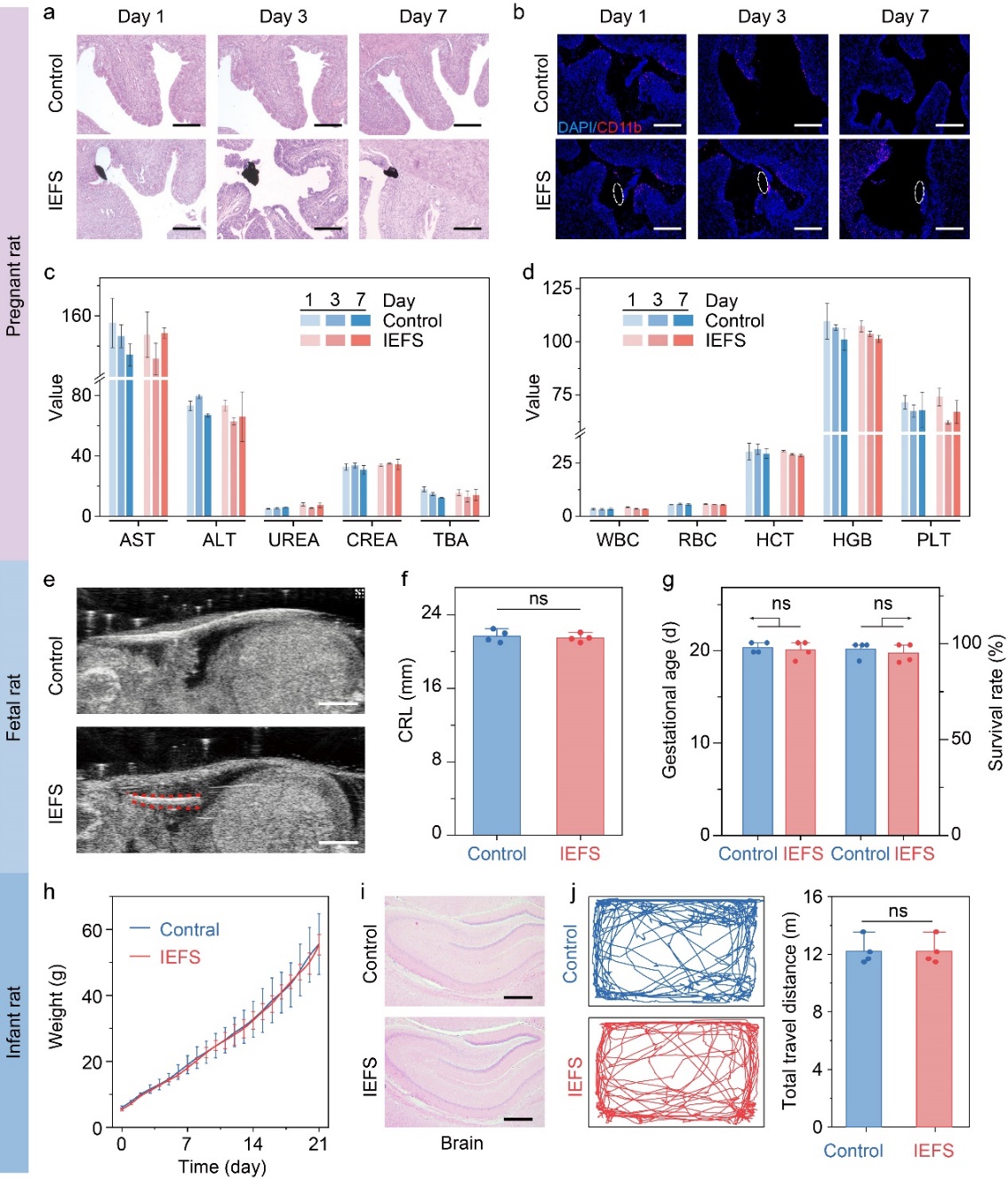
由于传感器与羊膜的稳定界面,其在体内的生物相容性得到了保证。将传感器植入后,未观察到明显的炎性细胞浸润。血细胞和血生化指标以及核心器官的状况与空白对照组一致。进一步评估其对胎儿的影响,通过B超验证了胎儿的大脑和四肢发育,并未观察到明显差异,妊娠大鼠的孕龄和子代存活率也与对照组一致。子鼠的体重,大脑发育和认知行为与正常鼠无统计学差异,证明了纤维传感器良好的生物安全性(图3)。

图4 纤维传感器的响应性能
研究人员进一步评估了纤维传感器的响应性能(图4)。其表现出优异的灵敏度和响应范围,满足评估羊水中相应生化物质的动态波动。在磷酸盐缓冲液中浸泡30天,其信号强度保持稳定。传感器实时检测的生化信号与临床金标准(体外断点测量)相比,准确度高达98%。此外,在模拟行走、摇晃、跳跃和弯腰等人体活动中,响应信号没有明显扰动。

图5 纤维传感器在妊娠疾病中的应用
通过将纤维传感器与柔性芯片集成,实现了对妊娠疾病的早期检测预警(图5)。具体而言,纤维传感器将检测到的生化信号转换为电信号,然后由柔性芯片收集并处理,通过蓝牙无线传输至手机,从而实现对生化物质的持续实时监测。将其应用在大鼠宫内缺氧的疾病模型中,当发生急性缺氧时,羊水pH迅速从7.4下降到6.7,而乳酸浓度在10分钟内从5.2增加到7.2 mM。当监测到乳酸浓度超过7.2 mM后,传感器发出早期警告,并及时采取相关治疗措施。得益于传感器的检测预警,胎鼠的存活率达到了95%,接近未受影响的胎鼠水平。相比之下,没有传感器的检测预警,在缺氧1小时后,存活率仅为13.3%,并且幼鼠脑部的促红细胞生成素明显降低,大脑发育大幅受损。因此,纤维传感器在妊娠疾病的早期预警和改善胎儿的存活率和发育方面具有重要价值。
总结展望
该工作通过设计高分子凝胶涂层,开发了生物界面稳定的纤维传感器,实现了在妊娠期间对羊水中多种生化标志物的连续、实时和特异性监测。该方法对于妊娠期疾病的早期预警和了解羊水生化动态具有重要价值。如果进一步扩展其监测的生化标志物,该方法将在个性化预防、诊断和治疗妊娠疾病等方面具有重要意义。
论文信息
betway88西汉姆联博士生栗乾明、卢江和南京中医药大学李丹为论文共同第一作者,betway88西汉姆联张晔副教授为论文通讯作者,betway88西汉姆联是该论文的第一单位。研究工作受到国家自然科学基金、江苏省自然科学基金、江苏省 “双创团队”项目等基金的支持。相关研究以“Interface-Stabilized Fiber Sensor for Real-Time Monitoring of Amniotic Fluid During Pregnancy”为题发表在Advanced Materials上,DOI:10.1002/adma.202307726。
论文链接
https://onlinelibrary.wiley.com/doi/10.1002/adma.202307726


